項目名稱 | 20211214福建金森林業股份有限公司木材定產定銷競買交易項目 |
項目編號 | GXLQZXFJDCDX21- |
報名及交納保證金截止時間 | 2021年12月13日15:00(以到賬為準) |
報(競)價 方式 | ■掛牌公告時間:2021年12月3日-2021年12月13日 ■競價時間:2021年12月14日10:00-11:40(共10個標的,每標20分鐘,分時段競價,詳見木材資源情況一覽表) ■報價規則:本項目采取暗標暗投競買方式,設置保留價,競買結束后,公布保留價,意向受讓方在報價時間內采取遞增方式報價。報價開始后,意向受讓方可以在規定時間內對目標標的多次報價,多次報價的,系統以意向受讓方最后一次報價為準,報價高于或等于項目保留價即為有效報價,報價時間截止后,最高有效報價的意向受讓方確定為受讓方。若同時出現兩個或兩個以上最高有效報價,則以交易系統顯示的報價時間優先者確定為受讓方。 若意向受讓方報價超過保留價5倍及5倍以上的,交易中心可認定該報價無效,將剩余有效報價中的最高有效報價的意向受讓方確定為受讓方。 ■競價階梯:0.1萬元及其整數倍 ■競價單位:萬元 |
網絡競價操作指南 | |
一、風險告知 | |
1.意向受讓方參與競買前應自行核查標的權屬情況,或者到標的所在地林業主管部門核實相關權屬問題,充分了解標的現狀,一旦參與競買,須自行承擔交易風險。 2.本項目標的的面積、樹種、蓄積、土壤、交通現狀等情況介紹均由轉讓方提供,僅供意向受讓方參考。參與競標前,請各意向受讓方務必詳細閱讀公告及附件的所有內容,充分了解各項要求及存在的風險因素;請各意向受讓方到現場踏看標的,對標的范圍內的林地及周邊情況有充分了解和風險預估。一旦參與交易表明意向受讓方已認可并接受該風險,由該風險產生的一切后果和費用由意向受讓方承擔。 3.本次交易標的具有市場風險投資性質,可能發生的風險包括(但不限于)林地存在的產品(權利)瑕疵、村民以各種理由(如農村道路、水利設施、農田畬地、墓地周邊林木、竹林果林及農作物賠償贊助、不領取地租、林地權屬等)索要賠償(補償)及阻撓林木采伐運輸、林木實際采伐(或運輸)方數與預計出材方數不符、林地實際采伐面積與預計面積不一定相符、市場價格變動、林木長勢不齊等。意向受讓方應對標的范圍內的林地情況有充分了解和風險預估,意向受讓方一旦參與競價,表明已認可并接受前述風險,認可并接受本公告及附件內容。 | |
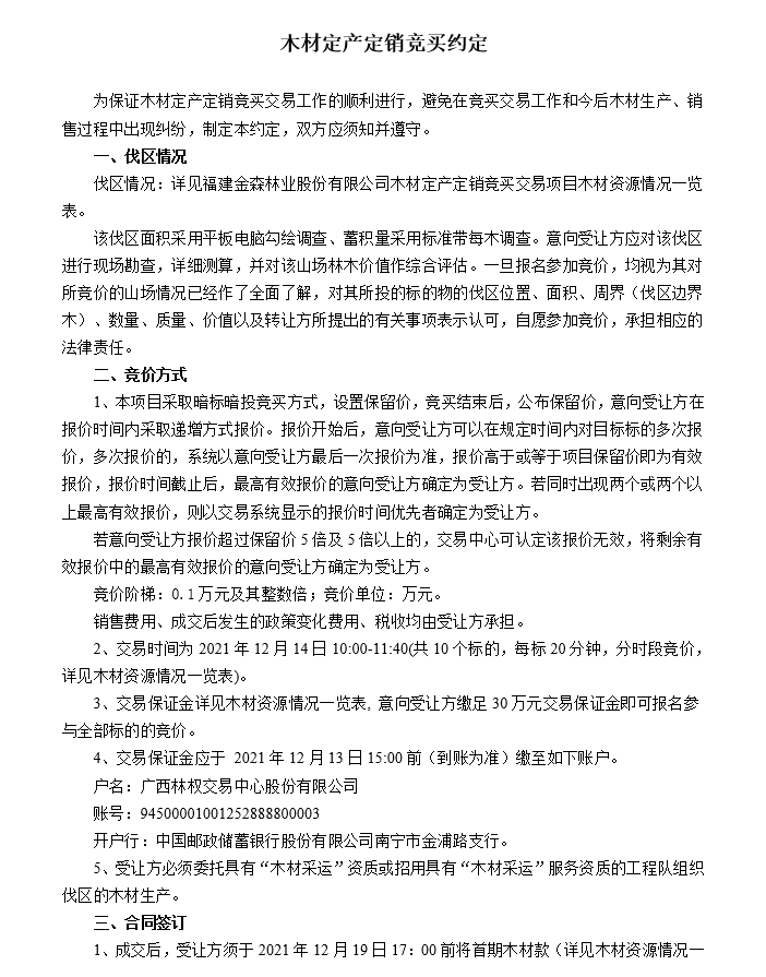
二、標的基本情況 | |||
標的簡介 | 標的代碼標的名稱面積(畝)出材量(m3)薪材(噸)交易保證金競價時間特別告知FJJS210501福建金森第三期木材定產定銷第1標1602120.44920萬元10:00-10:20按總價(萬元)報價 FJJS210502福建金森第三期木材定產定銷第2標3193927149.130萬元10:00-10:20FJJS210503福建金森第三期木材定產定銷第3標2373991.2100.330萬元10:20-10:40FJJS210504福建金森第三期木材定產定銷第4標2663614.360.230萬元10:20-10:40FJJS210505福建金森第三期木材定產定銷第5標1181347.122.310萬元10:40-11:00FJJS210506福建金森第三期木材定產定銷第6標1321280.247.210萬元10:40-11:00FJJS210507福建金森第三期木材定產定銷第7標2432039.788.620萬元11:00-11:20FJJS210508福建金森第三期木材定產定銷第8標1391154.822.210萬元11:00-11:20FJJS210509福建金森第三期木材定產定銷第9標2121420.13410萬元11:20-11:40FJJS210510福建金森第三期木材定產定銷第10標3859211.910萬元11:20-11:40 | ||
重要信息披露 | 1、標的簡介所列的出材量等數據僅供參考,標的以現狀交付,轉讓方及交易中心不承擔標的面積與實測面積、標的出材量與實際出材量差異等責任,不調整相應的成交價格。 2、本次競買報價包含木材生產工資,木材生產工資總額詳見木材資源情況一覽表,待伐區結束并驗收后一次性支付給受讓方。 3、銷售費用、成交后發生的政策變化費用、稅收均由受讓方承擔。 4、受讓方一次性全額繳清貨款的,轉讓方按采伐許可證的設計出材量給予每立方米20元獎勵(薪材除外)。 5、松木(含薪材)只能集中調運到將樂縣林業局指定的木材加工企業。如發現私自外調的,將移送林業執法部門處理。銷售方式:①調運至將樂縣林業局指定木材加工企業。②由轉讓方進行回購(相關約定詳見木材購銷合同)。 6、受讓方應于2022年2022年1月31日前完成采伐,2022年2022年2月28日前完成調運。 7、未盡事宜詳見木材資源情況一覽表、木材生產承攬合同(范本)、木材購銷合同(范本)、競買約定、伐區位置示意圖、伐區四至確認反饋單(范本)等本公告其他附件。 | ||
三、競買登記 | |||
受讓方資格條件 | 意向受讓方須為中國境內(不含港、澳、臺地區)合法存續的法人、非法人組織或具有完全民事行為能力的自然人。 (注:意向受讓方參與競價前應認真閱讀公告及交易清單的所有內容,按照受讓方資格條件及要求提供相關材料,若不符合受讓方資格條件參與競價的,交易中心有權取消其競價資格,認定其報價無效,并沒收其交易保證金。) | ||
報名方式 | 1.意向受讓方首次報名須到福建金森林業股份有限公司申請開戶,填寫《客戶開戶申請書》,企業須提交加蓋公章的《營業執照》復印件或其他經濟組織的相關證明復印件、《個體工商戶營業執照》復印件、法定代表人身份證復印件等相關材料。自然人須提交申請人身份證正反面復印件1份、申請人銀行卡正反面復印件1份等相關材料。開戶成功后獲得交易賬號及密碼。 2.意向受讓方應根據本公告要求,按時、足額交納交易保證金,且正確備注相關信息。經審核,符合受讓方資格條件的意向受讓方即可參與本期競價。 3.交易中心向意向受讓方發放交易賬號(長期有效、注意保管)。交易保證金交納截止日當天17:30前未收到交易賬號激活短信的意向受讓方,請致電交易中心。 | ||
查勘現場 | 地點 | 各標的物所在地 | |
時間 | 2021年12月3日-2021年12月13日 | ||
聯系人 | 周廷新13599364256(產銷部)、吳萬興15259887652(賴地)、邱玉祥 13338249845(村頭)、翁凌云15716019683(隴源)、王建軍13850825844(大源鄉)、朱慶林13599360205(大源鄉)、黃先在18905981035(光明鄉)、洪啟文17350596923(光明鄉)、黃德福13774720867(會石村)、黃敏17350366293(余坊鄉) | ||
保證金及 處理方式 | 1.須交納的交易保證金詳見木材資源情況一覽表,意向受讓方繳足30萬元交易保證金即可報名參與全部標的的競價。 2.交易保證金應于 2021年12月13日15:00前(到賬為準)繳至如下賬戶: 戶名:廣西林權交易中心股份有限公司 賬號:94500001001252888800003 開戶行:中國郵政儲蓄銀行股份有限公司南寧市金浦路支行 注: ①交易保證金只接受銀行柜臺、網銀、電匯轉賬,不接受ATM轉賬、現金繳款; ②交易保證金轉賬單上須注明參與競拍哪一標的保證金 (如:1214金森1標保證金)。 3. 交易成交,在收到交易雙方出具的《款項收訖及正式書面合同簽訂確認函》后的5個工作日內,受讓方已交納的交易保證金由交易中心直接轉到福建金森林業股份有限公司指定銀行賬戶充抵履約保證金,成交多個標品的按最高的1個標品繳納履約保證金。 4.交易成交,受讓方如未按本公告約定與轉讓方簽訂成交文件的,或違反交易中心交易規則的,其已交納的交易保證金將不予返還; 5.未成交者的交易保證金交易中心將在交易結束后次日起3個工作日內全額無息返還。 | ||
四、交易方式 | |||
互聯網競價平臺 | |||
成交確認、價款支付及合同簽訂 | 1 .成交后的兩個工作日內受讓方以微信、郵箱等方式收到《成交通知書》掃描件或電話通知;若受讓方未及時收到成交通知書的,請主動與轉讓方聯系。 2.價款交納日期及方式:成交后,受讓方須于2021年12月19日17:00前將首期木材款(詳見木材資源情況一覽表)及每標生產風險保證金6.5萬元(含木材生產進度、質量保證金3萬元;銷售進度保證金1.5萬元;安全生產保證金2萬元)轉入轉讓方指定銀行賬戶,在12月24日17:00前繳清尾款的,視為一次性全額繳清貨款。并與轉讓方簽訂《木材生產承攬合同》和《木材購銷合同》。尾款交付方式以木材資源情況一覽表為準。 轉讓方指定銀行賬戶如下: 戶名:福建金森林業股份有限公司 開戶銀行:福建將樂成功村鎮銀行股份有限公司 賬號:9031510010010000033058 3.受讓方不依據本公告的要求履約的,視為自動放棄受讓資格,其已交納的交易保證金不予退回,并對交易中心因此造成的損失承擔賠償責任,轉讓方有權將該標的重新組織競買交易。 | ||
標的交割 | 雙方按相關合同約定進行交割。 | ||
五、其他事項 | |||
1.意向受讓方參與交易前應仔細閱讀本信息公告、“附件”中所有材料、閱讀了解廣西林權交易中心相關交易規則等有關材料,一旦參與交易(報名)則視為意向受讓方已充分了解并接受信息公告(含附件材料)、廣西林權交易中心交易規則等全部內容,愿意承擔可能存在的一切交易風險。 2.廣西林權交易中心相關交易規則請查看林權中心官網:服務指南—交易規則 | |||
六、聯系方式 | |||
聯系人:蘇小姐(浙商所(福建)林業大宗商品交易有限公司) 聯系電話:05988371533 地址:福建省三明市三元區新市中路235號二層福建林業金融服務中心 | |||
七、附件 1、木材資源情況一覽表 2、競買約定 3、木材生產承攬合同(范本) 4、木材購銷合同(范本) 5、伐區位置示意圖 | |||





